近日,中国科大曾杰教授及杨晴教授团队在高熵合金催化剂结构调控领域取得重要进展。研究人员成功制备了负载于二氧化铈上的铂钯铑钌镍高熵合金团簇催化剂,并首次揭示了在氨硼烷水解制氢反应中,催化活性与金属元素混合程度之间存在的火山型关系。该关系源自金属混合程度提升所带来的本征活性提升与活性位点暴露下降之间的自限制。该工作通过调控还原温度,精确控制了合金团簇了结构,实现了催化性能的优化。相关研究成果以“Volcano-Type Relationship between Elemental Mixing and Catalytic Activity in High-Entropy Alloy Clusters”为题发表于《美国化学会志》。
高熵合金由5种或以上主元金属随机固溶而成,其独特的组成和结构赋予其优异的催化潜力。然而,高熵化在拓宽合金组分空间及增强协同效应的同时,也带来了活性位点稀释、局部结构精确调控难等挑战。尤为关键的是,熵驱动的表面结构演变及其对催化性能的影响机制尚不清晰。因此,深入探究高熵合金催化剂的构效关系,对于指导高性能催化剂的设计与应用具有重要意义。
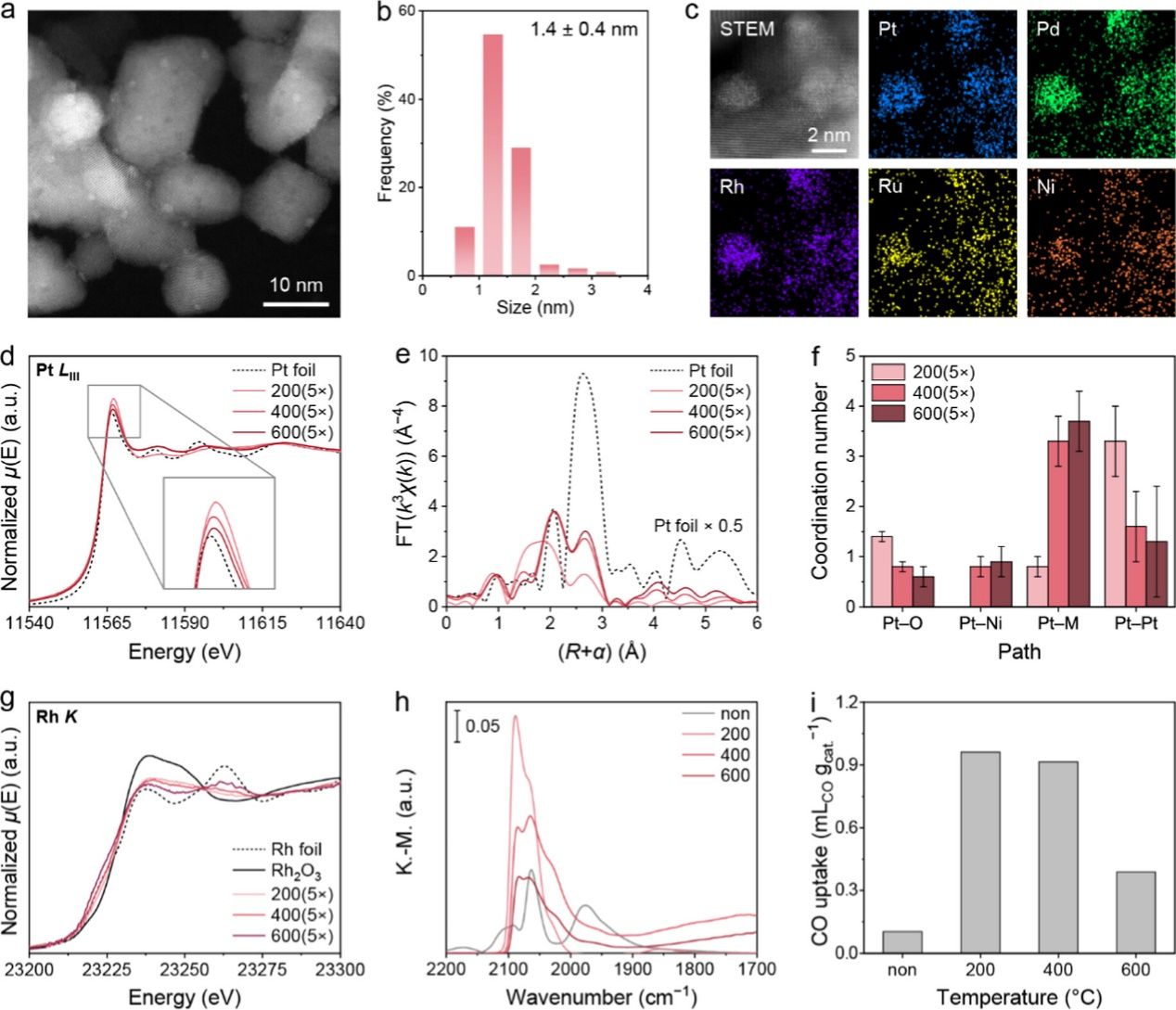
研究人员以氧化铈为载体,制备了铂钯铑钌镍高熵合金团簇,并将其应用于氨硼烷水解制氢反应。研究发现,铂、钯和铑为反应的活性金属,而钌和镍为助剂。通过系统改变催化剂的还原温度,研究人员发现产氢比速率随温度变化的火山型曲线。

图1.催化活性随还原温度变化的火山型曲线
机理研究表明,这一火山型关系的根源在于熵驱动下的自限制关系:升高还原温度促进了5种金属原子的充分混合及协同,从而提升了催化剂的本征活性。然而,高温下惰性的钌和镍原子倾向于覆盖于团簇表面,减少了活性金属的暴露。最终,400摄氏度下还原得到的高熵合金团簇平衡了本征活性与活性位点的暴露,从而展现出最高的产氢比速率。这一发现不仅为理解和优化高熵合金催化剂提供了全新的视角,也为通过控制熵效应对催化剂结构进行理性设计、进而开发高效稳定的多相催化材料提供了重要的理论指导和策略。

图2.合金团簇结构研究
该项研究受到国家自然科学基金委、中国科学院和科技部等的资助。曾杰教授、杨晴教授和严涵副研究员为该论文的通讯作者,博士生罗均为论文的第一作者。
论文链接:https://pubs.acs.org/doi/10.1021/jacs.5c19085
(合肥微尺度物质科学国家研究中心,科研部)